本网讯(通讯员 左凌华 孙小虎)期初开学以来,第一临床学院早谋划、细部署,以“温馨、简约、有序”为目标,通过精准服务、家校协同、教师参与等特色举措,为新生推开大学征程的“温暖第一扇门”。
热心陪伴顺畅报到
学院为新生匹配学长学姐担任“杏林红”志愿者,实行“一对一”负责制。报到当日,志愿者提前守候在车站、校门及迎新点,全程引导新生完成身份核验、缴费确认等“一站式”流程,实现“轻松报到”。多个固定服务点提供免费饮用水、应急药品等,细节处传递温暖。

暖心送上问候关爱
迎新期间,新生班级辅导员老师和学院领导驻守迎新接待点,实时掌握报到进度、注册流程及后勤保障情况,第一时间响应新生需求。校院领导深入学生宿舍,与新生亲切交谈,询问生源分布、入学适应及实际需求,解答学业规划、校园生活疑问。

悉心推进家校共育
学院按专业分场次召开新生家长见面会,学院党委副书记龚小兵、各专业系部负责人及辅导员共同参会,向家长详细介绍学校及学院概况,详解专业培养目标、课程体系与职业前景,辅导员解读学生管理、心理健康等政策。家长就考研、实习、就业等问题踊跃互动,筑牢家校协同育人纽带。

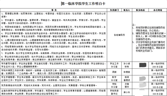
细心筑牢成长根基
学院发放《学生工作明白卡》,清晰列明学院各部门职责、工作人员联系电话及办公地址,助力新生熟悉学院情况,明晰办事流程渠道,及时寻求支持帮助。同时,学院发布523032学风建设倡议和《共建文明寝室 共筑青春家园倡议书》,引导新生树立严谨学风、共创和谐环境,营造浓郁的比学赶帮超氛围。

下一步,学院将通过各系、各专业精细开展专业思想教育,引导学生稳固专业思想、建立专业认知、坚持临床胜任导向,“杏林红”志愿者学长学姐也将化身新生学业导师、生活顾问与成长伙伴,系统开展学业适应、职业生涯规划、积极阳光心态、创新创业赛事等方面帮扶,全方位助力2025级新生追寻医学梦想,书写青春华章。(审稿 龚小兵)